10s / 15s / 90s / 15m Experience

Overview:

Objective: Reduce Bounce Rate

Asking for personal information is a high-friction event regardless of when you finally put that into the user flow. Asking a user to register before they have even understood the value of what your service has to offer causes a high rate of abandonment.

Original Landing Page Experience

The original JobLandr website asked the visitor to create an account as the only call to action on the Landing Page.

The landing page did not have a lot of information on it about the service that JobLandr offered to Jobseekers. The message offered claims of helping to sell your value to employers that you were targeting, but very little about the process that we were offering or the effort that would be required.

High Bounce Rate

The sample size was fairly low because we were not advertising, buying website traffic, or even search engine optimized. All traffic was generated through unoptimized web searches and word-of-mouth during the first demographic research efforts.

Even with the Word-of-mouth traffic, typically a source that would yield higher adoption rates, the bounce rate was well over 60%.

Outcomes:

The goal of this effort was to deliver a multi-phase UX Strategy for addressing visitor engagement for the 15-second, 50-second, and 90-second experience.

Strategy for a Desirable User Flow

15 Seconds: 40% bounce rate

  • The site feels reputable and has high visual aesthetics
  • The Value Statement addresses a user’s need(s) and expectations.
  • Visual Hierarchy helps the user work through the information on the page following proven organizational principles.

50 Seconds: Visitors look for information to support the value proposition

  • Relevant information is discoverable
  • New content supports the user’s mental models that they bring to the site.
  • The Service Content delivers clear, understandable, and relevant value to the user.

90 Seconds: Visitors evaluate the functionality claims. “Is this something I would use?”

  • Navigation and interaction patterns result in expected behavior.
  • Site relevance persists throughout the pages that the user navigates to.
  • Minimal friction while exploring the site.
  • The functional flow of the service is intuitive and learnable.

Case Study Details


Experience Value First

The goal of the 15/50/90 second experience is to get the visitors to quickly identify the core value of what we have to offer and engage with the site long enough to experience the value inherent in the experience.

B2B and B2C User Flows

The flow for recruiters, hiring managers and candidates would each require separate strategies from the Jobseekers.

  • B2B customers
    • Recruiters
      • Search JobLandr candidate profiles and Story Portfolios
      • Match and track profiles to open requisitions
      • Engage with candidates outside of the JobLandr database and bring them into the service for recruiter-requested asynchronous interviews.
      • Process candidates through to Hiring Managers
      • Recruiters would be required to have B2B client accounts to use the pro tools that the app provides to the recruiting process.
    • Hiring Managers
      • Account stakeholders – Approve and/or request recruiter accounts
        • High interest in the value proposition to the hiring process
      • Story Portfolio consumers
      • Ability to track and process candidates that get forwarded through recruiters.
      • Hiring managers wouldn’t be required to have accounts as they can engage with the app solely as a consumer of candidate story portfolios.
  • B2C customers
    • Candidates and Professionals
      • Create business case stories
      • Create Story Portfolios – Collections of stories and interview question responses.
      • Request feedback from personal and/or professional network of contacts.
      • Practice and improve interviewing techniques with guided story-building tools.
      • Share Story Portfolios with recruiters or potential employers.

B2B: Recruiters

The typical flow for recruiters is outside of the Story Portfolio creation utility tool set. As B2B clients their 15-second engagement window needs to convey the value proposition that Story Portfolios provide insights that resumes and CV’s can’t convey as well as streamlining the screening call process.

As business customers the goal isn’t to get them to engage with the Story Builder process it is to get them to connect with the value that JobLandr offers their business and get them to a sales representative to signup with the service.

B2B: Hiring Managers

If a hiring manager is coming to the JobLandr sight there are several potential goals.

  1. The Hiring Manager may be looking for potential hires on there own. This puts them in a similar relationship to the candidates in the database as a recruiter. The difference is that they do not need to tools to manage recruiter/hiring manager relationships.
  2. The Hiring Manager may be evaluating the available tools to bring into their recruiting process. There is a good chance that this cohort would have been set to the site by a recruiter.
  3. The Hiring Manager may be looking for more information on a tool that an agency has told him they will be using in their candidate acquisition process.

B2C: Job Seekers and Professionals

The professionals in the Story Portfolio database are at the core of the value proposition that JobLandr brings to all categories of professionals using the service. It is critical to the business model that the candidates and professionals that come to the JobLandr site for the first time are persuaded to engage with the service and build use it to build a Story Portfolio.

Without a strong database of Story Portfolios, the B2B business model will fail to offer the promised value.


Focus: The Job Seeker

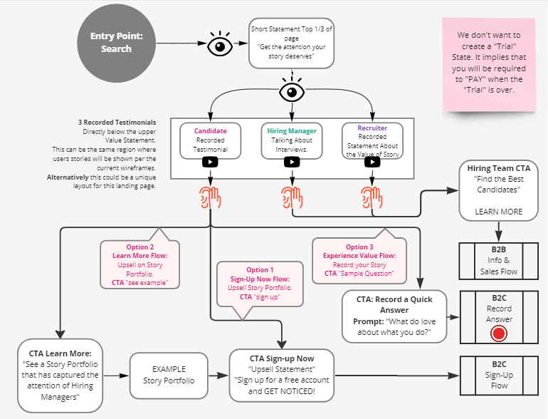
Three Options for the 15s / 50s / 90s Experience

  • Option 1: Sign-Up Now
    • CTA to sign-up is shown immediately after viewing the “Candidate” testimonial
    • This option is slightly better that the original live version in that the visitor is not required to signup before exploring what the service has to offer them in their job search, but it still puts the high friction decision in their face before they have experienced the value of the service.
  • Option 2: Learn More
    • CTA is a link to an actual Story Portfolio
    • This approach can even be made more effective at showing the value of the Story Portfolio with a guided set of callouts pointing out the features of a Story Portfolio and how Recruiters use the service to find and engage with potential candidates.
  • Option 3: Try the core feature
    • CTA is a “Try the record feature” with a question and a prompt for you to record your answer.
    • This approach gets the visitor right into the action of practicing answering questions.
    • If the user engages with this CTA they will also end up with a small investment in the process of creating stories.
    • This option could also be combined with option 2 by showing the Story Portfolio walk through and finishing that flow by launching into the option 3 flow.

90sec / 15min Experience

Option 3 (continued): Continue Exploring StoryBuilder

Any visitor who had engaged in this flow up to this point is already feeling some level of investment. Even if they chose to stop here, statistically they are already much more likely to return to the service.

This next set of steps in the flow are designed to build on what the user started in Option 3. It is actually a continuation of Option 3, providing the visitor with a natural stopping point and the service with an opportunity to offer to save their progress by creating an account.

Messaging: The participant is Mid-Progress.

It is important when giving the participant the option to sign-up to save their progress that the service also makes it clear that they are about to learn some cool stuff about the Story Builder process.

The following diagram walks you through the onboarding process to understand the full value of JobLandr and the Story Builder component.

The objective is to show the participant that the tools we provide can teach them how to structure their interviews with strong, well-structured, story-based answers.

At the end of this process it is time to leverage the investment they have in the service. They have recorded their first Story for their Story Portfolio, but they will need to create an account to save it. The likelihood that they would choose to lose their investment at this point is fairly small.


Conclusion:

The option that I recommended and laid out the case for here, draws on behavioral psychology research and well-understood biases in human decision-making.

  • Personal information has a high cost and people don’t want to give their name and email without weighing the risk against gaining something of value for the information.
    • Even more important than the value gained is whether your site has established that you are trustworthy.
  • Investment is an important factor in determining whether someone will return to your site.
    • There still needs to be emotional or mental triggers that remind someone that their investment is there and that it has value.